来源: 作者: 阅读: 次 日期:2026/01/31
年末将至,时光在书页的翻动间悄然流转。我们始终在寻觅这样的瞬间:灯光柔和漫洒,世界归于静谧,你与一本好书不期而遇,而后被它悄然改变。2025年11月,青岛市图书馆向广大爱书人发起了“分享您的‘独阅乐’,共赴年度书单之约”年度书单阅读分享活动。活动启幕以来,我们陆续收到诸多读者的热忱来稿,我们认真品读了每一份分享,从中甄选优秀作品,只为将这份阅读的美好传递给更多读者。
这份年度书单,正是为这样的相遇而准备。书单里的每一本,都经过反复斟酌与甄选。它们之中,有些能带你潜入从未抵达的思想深海,探索认知边界;有些则像老朋友般在你耳边轻声诉说,抚慰心灵。愿这些书能陪你走过四季晨昏,在每一个需要陪伴或启发的时刻,为你点亮一盏灯。现在,让我们打开读者王旭玲的年度书单,聆听她的阅读心声,共享这份文字里的感动与收获。
--------------------------------------------------------------------------------------------------------------------------
2025年即将结束,这一年我由于身体和工作的原因,看书数量并不多,浅浅说一下我对阅读的看法。身处快时代的我们该如何利用碎片化时间阅读,怎么阅读,在我看来,选择太多了。关于书的载体,可以看纸质书,电子书,还可以听书;获取书籍的渠道,可以从图书馆获得,从各类视频的UP主推荐中获得,从读书会、也可以从书籍的引用书目中获得;阅读的场景,可以在通勤的地铁上,在排队的等待中,在出差的高铁上或飞机上,所以我们可以用不同的方式,打开通往阅读的窗口。而阅读的类型,也在悄然变化着,我以前读心理学,哲学,文学,政治,科普,它们帮助我成长,让我学会好好爱自己,也拓宽了我的眼界,让我见识到了更大更广的世界,进行更有深度的思考。而如今我也会阅读一些网文,爽文甚至接受短视频带来的快餐式、碎片化的浅阅读,各种阅读方式各有利弊,只要能接收到新的知识,都是有效阅读。
阅读不该是一件故步自封的事,无论时代如何变化,阅读都是不可取代的,因为它是人们认识生命真相、抵达世界深处的最佳路径。
我推荐以下3本适合深度阅读的书。
1 《不原谅也没关系——复杂性创伤后压力综合征自我疗愈圣经》
每个人,或多或少都有心理缺口。本书算是疗愈CPTSD的灵药,对于普通人,也非常适用。
受环境变化影响,有些人或生活状态有所波动,或心态有些变化,或被他人言语所伤,只要是有情绪闪回,都可以对照书中13个步骤来进行疗愈,我也经常用来对照指引疗愈自己,十分有效。就像书的封面写的:你不必原谅,但必须释怀。
2 《早安怪物》
我喜欢心理疗愈的小说,致敬书中的五位勇士。他们的经历太极端了,我为原住民的故事而心生敬仰,我读到艾伦娜篇章的时候,也流泪不已。他们不是怪物,他们是向阳而生的勇士。
如果世人对他们说:早安,怪物。我们要对他们说:晚安,宝贝。
3 《一日浮生》
依然是心理疗愈的小说,此书是欧文亚隆晚期的最重要的作品之一,集哲学,心理学,文学于一身的艺术品。包含了10个探讨生命意义的故事。写这本书的时候,老人家已经80多岁了,所以作品读起来很温和。我喜欢第一个故事,有一种戛然而止的美,感觉余味无穷。本书一直在引用沉思录里的那一大段话,我仅摘录一句:你我世人,皆如寄人生,或铭记,或遗忘,大体如此。
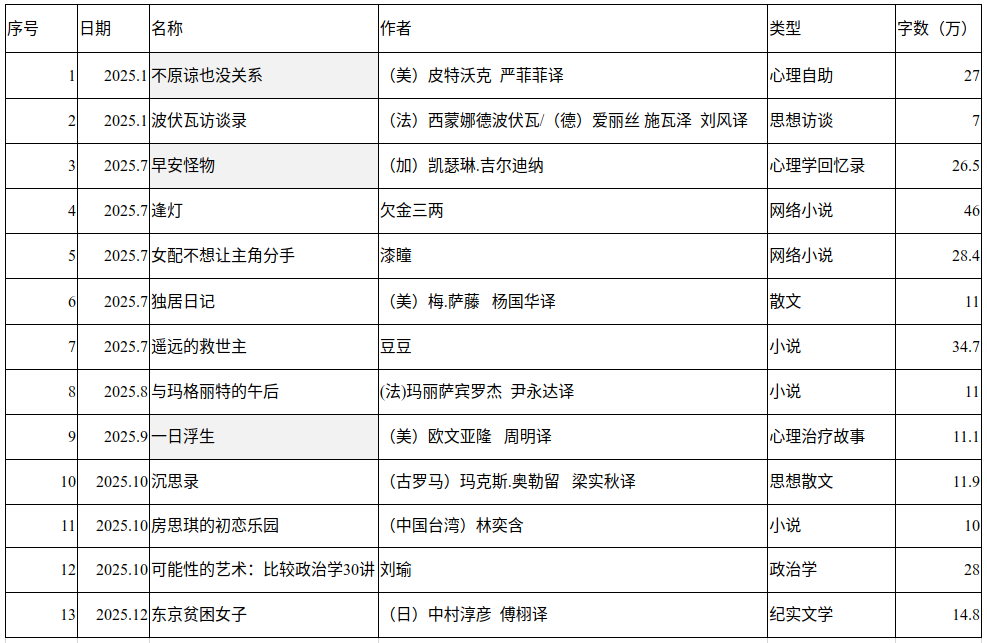
以下是读者王旭玲的年度书单:
--------------------------------------------------------------------------------------------------------------------------
我们推荐的不只是书籍,更推荐一种与书相遇的美好可能,希望这份书单可以启迪各位读者在文字中探索世界,也发现新的自己。






